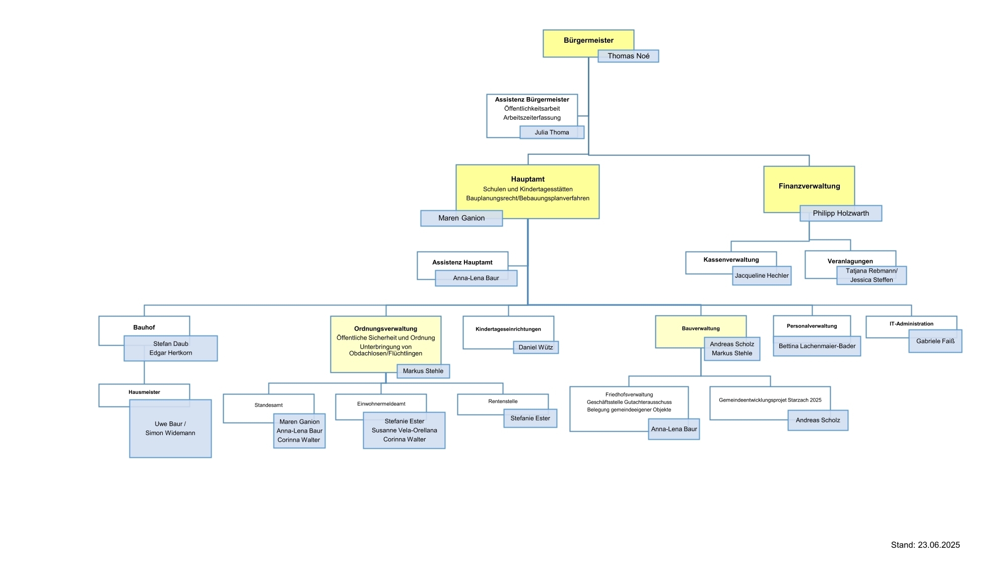
Die folgende Grafik zeigt das Organisationsdiagramm der Verwaltungsorganisation der Gemeinde Starzach.
Um eine grössere Ansicht der Verwaltungsorganisation zu erhalten, bitte auf die Grafik klicken.